Ważne jest, aby zrozumieć schemat podłączenia oraz znaczenie poszczególnych pinów włącznika podgrzewania. Dzięki temu unikniesz problemów związanych z zasilaniem i działaniem foteli. Przygotuj się na praktyczne wskazówki oraz niezbędne materiały, które pomogą Ci w instalacji.
Kluczowe informacje:- Podłączenie podgrzewanych foteli wymaga zrozumienia schematu i pinów włącznika.
- Wymagane narzędzia obejmują m.in. wkrętaki, przewody oraz wtyczki.
- Schemat podłączenia powinien być dokładnie przestrzegany, aby uniknąć awarii.
- Rozpoznawanie pinów w włączniku jest kluczowe dla prawidłowego podłączenia.
- W przypadku problemów z zasilaniem, należy je szybko zidentyfikować i naprawić.
Jak podłączyć podgrzewane fotele Passat B5 - krok po kroku
Podłączenie podgrzewanych foteli w Volkswagenie Passat B5 to proces, który wymaga precyzji i znajomości odpowiednich schematów. Właściwe połączenie tych foteli nie tylko zwiększa komfort jazdy, ale także pozwala cieszyć się ich funkcjonalnością przez długi czas. W tym przewodniku przedstawimy krok po kroku, jak podłączyć podgrzewane fotele, aby uniknąć potencjalnych problemów.
Najważniejsze jest, aby przed przystąpieniem do instalacji zapoznać się z wymaganymi narzędziami i materiałami, które będą potrzebne do wykonania tego zadania. Zrozumienie ogólnego schematu podłączenia oraz znaczenia poszczególnych pinów włącznika podgrzewania jest kluczowe dla prawidłowego działania foteli. Dzięki temu unikniesz nieprzyjemnych niespodzianek i zapewnisz sobie bezpieczne i komfortowe użytkowanie.Wymagane narzędzia i materiały do instalacji foteli
Aby prawidłowo podłączyć podgrzewane fotele w Passacie B5, będziesz potrzebować kilku podstawowych narzędzi i materiałów. Oto lista niezbędnych elementów, które powinieneś mieć pod ręką:
- Wkrętaki krzyżakowe i płaskie do demontażu elementów wnętrza.
- Przewody elektryczne odpowiedniej grubości, najlepiej o przekroju 0,5 mm².
- Wtyczki i złącza, które pasują do Twojego modelu fotela.
- Multimetr do sprawdzania połączeń elektrycznych.
- Izolacja elektryczna do zabezpieczenia połączeń.
Szczegółowy schemat podłączenia podgrzewanych foteli
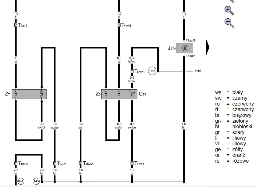
Właściwe podłączenie podgrzewanych foteli w Volkswagenie Passat B5 wymaga znajomości schematu podłączenia. Zrozumienie, jak poszczególne piny są skonfigurowane i jakie mają funkcje, jest kluczowe dla zapewnienia ich prawidłowego działania. Schemat ten pomoże Ci uniknąć błędów podczas instalacji i zapewni, że fotele będą działać zgodnie z oczekiwaniami. Poniżej przedstawiamy szczegółowy opis pinów oraz ich funkcji.| Pin | Funkcja |
|---|---|
| 1 | Zasilanie (+12V) |
| 2 | Masa (GND) |
| 3 | Włącznik podgrzewania (sygnał) |
| 4 | Termostat (czujnik temperatury) |
Rozpoznawanie pinów w włączniku podgrzewania
Rozpoznawanie pinów w włączniku podgrzewania jest kluczowym krokiem w procesie podłączania podgrzewanych foteli w Volkswagenie Passat B5. Każdy pin ma swoją specyficzną funkcję, która wpływa na działanie systemu ogrzewania. Aby prawidłowo zidentyfikować piny, należy najpierw zapoznać się z dokumentacją techniczną lub schematem, który pokazuje, jak są one rozmieszczone. Zrozumienie, który pin odpowiada za zasilanie, a który za sygnał włącznika, pozwoli uniknąć problemów podczas podłączania.
Jak podłączyć przewody do foteli - instrukcje krok po kroku
Podłączenie przewodów do podgrzewanych foteli wymaga staranności i dokładności. Rozpocznij od odłączenia akumulatora, aby wyeliminować ryzyko zwarcia. Następnie, korzystając z wcześniej zidentyfikowanych pinów, podłącz przewody zgodnie z ich funkcjami. Pamiętaj, aby używać odpowiednich złączy, które zapewnią stabilne połączenie. Upewnij się, że wszystkie przewody są dobrze zabezpieczone i nie mają luzów.
Po podłączeniu przewodów, ponownie sprawdź wszystkie połączenia, aby upewnić się, że są one prawidłowe. Następnie podłącz akumulator i przetestuj działanie podgrzewanych foteli. Włącz włącznik i upewnij się, że fotele nagrzewają się zgodnie z oczekiwaniami. Jeśli wszystko działa poprawnie, możesz zamontować fotele z powrotem na miejsce i cieszyć się komfortem jazdy.

Jak uniknąć najczęstszych problemów podczas instalacji
Podczas instalacji podgrzewanych foteli w Volkswagenie Passat B5 mogą wystąpić różne problemy, które mogą wpłynąć na ich działanie. Najczęstsze z nich to błędne połączenia elektryczne, które mogą prowadzić do braku zasilania lub nieprawidłowego działania foteli. Ważne jest, aby przed rozpoczęciem instalacji dokładnie zapoznać się z instrukcjami oraz schematami, aby uniknąć tych powszechnych błędów. Regularne sprawdzanie połączeń i komponentów może zaoszczędzić wiele kłopotów w przyszłości.
Innym problemem, który może się pojawić, jest niewłaściwe umiejscowienie przewodów, co może prowadzić do ich uszkodzenia podczas użytkowania. Upewnij się, że przewody są odpowiednio zabezpieczone i nie narażone na przetarcia. Dobrą praktyką jest również testowanie funkcji podgrzewania przed finalnym montażem foteli, aby upewnić się, że wszystko działa poprawnie. Wczesne wykrycie problemów pozwoli na ich szybką naprawę i zapewni komfort użytkowania.
Problemy z zasilaniem - jak je zidentyfikować i naprawić
Problemy z zasilaniem to jedne z najczęstszych trudności, które mogą wystąpić podczas korzystania z podgrzewanych foteli. Aby je zidentyfikować, należy najpierw sprawdzić, czy wszystkie połączenia elektryczne są prawidłowe. Użycie multimetru do pomiaru napięcia na wtyczkach może pomóc w ustaleniu, czy zasilanie dociera do foteli. Jeśli zasilanie jest obecne, a fotele nadal nie działają, możliwe, że uszkodzony jest włącznik lub przewody.
W przypadku braku zasilania, warto również sprawdzić bezpieczniki, które mogą być odpowiedzialne za zasilanie systemu ogrzewania. Wymiana uszkodzonego bezpiecznika lub naprawa połączeń elektrycznych często rozwiązuje problem. Regularne przeglądy systemu elektrycznego mogą zapobiec przyszłym awariom i zapewnić długotrwałe działanie podgrzewanych foteli.Jak rozwiązać problemy z działaniem podgrzewania foteli
Problemy z działaniem podgrzewanych foteli mogą być frustrujące, ale wiele z nich można łatwo rozwiązać. Najczęściej spotykane usterki obejmują brak ogrzewania, nierównomierne nagrzewanie lub całkowity brak reakcji na włącznik. Aby zdiagnozować problem, warto najpierw sprawdzić wszystkie połączenia elektryczne oraz stan włącznika. Użycie multimetru do pomiaru napięcia na wtyczkach może pomóc w ustaleniu, czy zasilanie jest obecne.
Jeśli połączenia są w porządku, a fotele nadal nie działają, warto zwrócić uwagę na bezpieczniki. Uszkodzony bezpiecznik może być powodem braku zasilania. W przypadku, gdy wszystkie elementy są sprawne, a problem nadal występuje, może być konieczna wymiana elementów grzewczych lub włącznika. Regularne przeglądy i konserwacja systemu ogrzewania foteli mogą pomóc w uniknięciu problemów w przyszłości.
Czytaj więcej: BMW E60 kombi - pełne specyfikacje, porównania i opinie użytkowników
Jak zwiększyć efektywność podgrzewania foteli w Passacie B5
Aby zwiększyć efektywność podgrzewania foteli w Volkswagenie Passat B5, warto rozważyć zastosowanie dodatkowych akcesoriów, które mogą poprawić komfort użytkowania. Jednym z takich rozwiązań jest zastosowanie pokrowców termicznych, które nie tylko chronią fotele przed zużyciem, ale także pomagają w lepszym rozprowadzaniu ciepła. Dzięki nim ciepło jest równomiernie rozprowadzane po całej powierzchni fotela, co zwiększa komfort podczas jazdy w zimne dni.
Dodatkowo, warto zainwestować w inteligentne włączniki, które pozwalają na zdalne sterowanie ogrzewaniem foteli za pomocą aplikacji na smartfona. Takie rozwiązanie nie tylko zwiększa wygodę, ale także umożliwia włączenie ogrzewania jeszcze przed rozpoczęciem jazdy, co jest szczególnie przydatne w mroźne poranki. Integracja takich technologii z systemem ogrzewania foteli może znacząco poprawić doświadczenie użytkownika i przyczynić się do większej satysfakcji z jazdy.
